首页
大众版
学术版
全部
医生
文章
视频
咨询
武汉亚洲心脏病医院
微商城
搜索
菜单
医院概况
医院简介
组织架构
专家团队
先进设备
医院文化
联系我们
院务公开
医院资质
医德医风
公开目录
医院简介
组织架构
亚心二十周年老照片·网络投票开…
科室导航
专家团队
就诊指南
就诊指南
停车指南
住院指南
医保指南
交通指南
健康宣教
便民服务
检查检验结果查询
体检结果查询
体检套餐
亚心互联网医院
预约挂号
疾病科普
亚心互联网医院
预约挂号
医院活动
党建工作
爱心救助
省慈亚心关爱基金
六一爱心行
爱佑童心
谈笑爱心基金
彩虹桥基金
社区门诊
党建工作
感谢亚心给了我第二次生命
医院动态
医院新闻
通知公告
医院荣誉
视频新闻
媒体聚焦
医院新闻
通知公告
开学季连续接诊3例!亚心专家提醒…
满意度调查
满意度调查
投诉流程
投诉信箱
人才招聘
招投标信息
进修申请
医生进修
护士进修
科教处首页
院校教育
本科生教育
武汉科技大学医学院
规章制度
培养方案
下载专区
相关链接
武汉设计工程学院亚心护理学院
简介
培养方案
相关链接
研究生教育
武汉科技大学医学院
信息公告
规章制度
导师招生
相关链接
武汉大学医学部
信息公告
规章制度
导师招生
相关链接
毕业后教育
住院医师规范化培训
信息公告
规章制度
相关链接
专科医师规范化培训
基地简介
招录信息
通知公告
规章制度
下载专区
相关链接
继续医学教育
继续医学教育项目
信息公告
规章制度
下载专区
在职培训
新入职医师培训
来院三年内医师培训
“三基三严”培训
院级培训
外出学习
进修教育
进修简介
信息公告
进修申请
办事指南
下载专区
远程医学
亚心远程继续医学教育平台
中国心血管远程教育学院湖北分院
互联网医院
远程协同门诊
亚心心电学苑
学术交流
国内学术交流
亚心学术年会
亚专科学术会议
国家级学术会议
省级学术会议
国际学术交流
亚心-梅奥心血管疾病学术交流论坛
林延龄教授来院教学
“一带一路”心脏介入培训项目
科研管理
科研情况介绍
科研通知
科研动态
科研成果
论文
专利
奖项
学科与平台建设
重点专科
科研平台
临床试验机构
伦理委员会
院校教育
本科生教育
医路传薪·育见未来 我院成功举办…
房颤专题
咨询问答
疾病科普
待回复问题
已回复问题
知名房颤专家
房颤患者寄语
『科普』房颤患者怎么防中风?给心…
首页
>>
就诊指南
>>
健康宣教
就诊指南
就诊指南
停车指南
住院指南
医保指南
交通指南
健康宣教
疾病知识科普
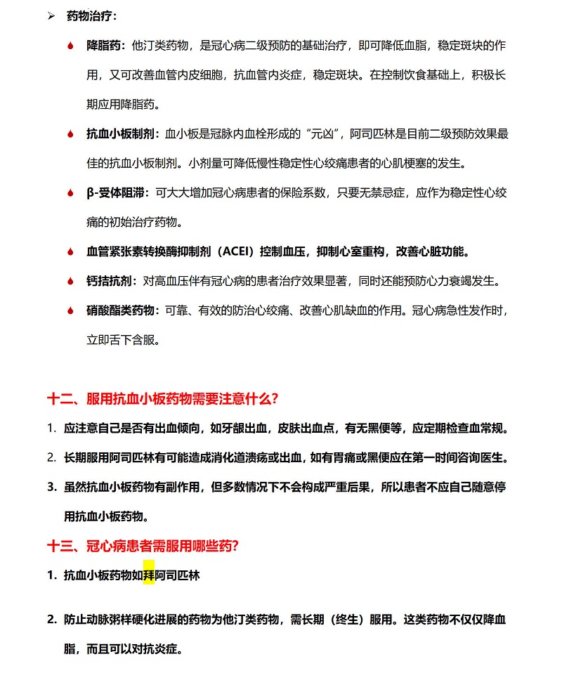
冠心病的预防宝典
浏览次数:
字号:
+
-
14
分享到:
上一篇:
高血压--自我管理更重要
下一篇:
控制血糖就这么简单